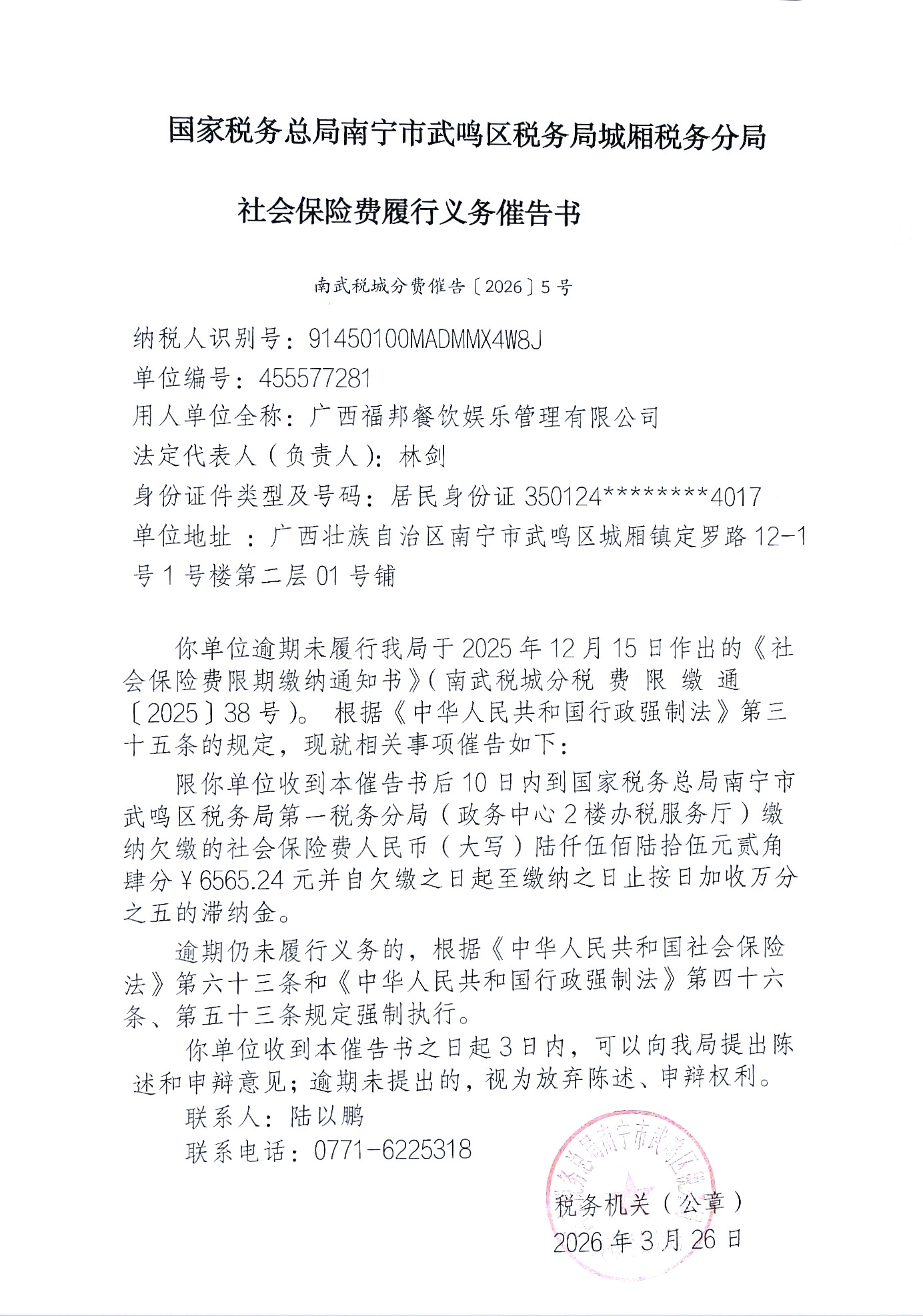
广西福邦餐饮娱乐管理有限公司(社会信用代码:91450100MADMMX4W8J):
根据《中华人民共和国税收征收管理法实施细则》第一百零六条第二项的规定,因采取其他方式无法送达,现向你公司公告送达《社会保险费履行义务催告书》南武税城分费催告〔2026〕5号,文书内容详见附件。
请你公司及时到我局城厢税务分局签收《社会保险费履行义务催告书》南武税城分费催告〔2026〕5号,本公告自发布之日起满30日,上述《社会保险费履行义务催告书》即视为送达。
联系地址:南宁市武鸣区红岭大道20号502办公室
联系人:陆以鹏
联系电话:0771-6225318
特此公告
附件:1.《社会保险费履行义务催告书》南武税城分费催告〔2026〕5号
国家税务总局南宁市武鸣区税务局
2026年4月2日

